Provisioning with Park Manager

In order to provision correctly, it is required to provide details about the Xelion tenant to provision, such as how to access and authenticate against the tenant.

The Xelion Configurator is intended to be as standalone as possible, to be only able to access a single tenant per order. This means the Xelion Configurator does not have access to the Master Tenant of your Xelion server, and is therefor restricted in its actions regarding the tenant. For example, the Xelion Configurator cannot start a new tenant on your Xelion server, nor can it update the tenant name, set the number of user licenses on that tenant, or retrieve a tenant authentication token.

Provisioning Requirements

In order to assist with these tenant actions, you can use the Xelion Park Manager, which was designed with multi-tenant operations in mind.

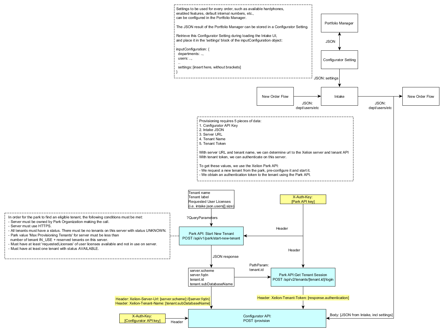
For provisioning, the Configurator requires three fields with Xelion Tenant details:

In order to retrieve these details, we can use the Park Manager API. In short, we ask the Park Manager to find an available tenant in the park, change its name, set its licenses and start the tenant. Next, we use the Park Manager API to retrieve a session on the Tenant we just started. These steps are summarized in the following image, and in the sections below the steps are described in more detail: Park Provisioning Flow

Start new tenant

First we ask the Park Manager API to find us an available tenant in the park. Available tenants are tenants that have been loaded with a template or backup of a Xelion tenant, and are ready to be started. You must configure this in your Xelion Server.

Making calls to the Park Manager API requires authentication, which can be provided by passing an API key of an enabled, valid User account in your park, without expired password, as a header in the request to the Park Manager API.

In order to retrieve a new tenant for your configuration, you must have at least one Xelion server in your park meeting the following conditions:

The server with the lowest score of 'tenants in use' x 'active user licences' is selected and asked to provide a tenant. The tenant will be provided by directly contacting the server using the Xelion API.

You can make the following call to the Park Manager. You can update the name and label of the found tenant by providing additional parameters. You can also provide the number of requested user licenses you wish to use on this server. In terms of the Configuration JSON, this is equal to the number of objects in the 'users' array.

POST /api/v1/park/start-new-tenant?name=...&label=...&requestedLicenses=..
Header Required Example Description
X-Auth-Key Yes K2Kj5AK4jh3BI2loxXQ28saZj4ru6SGF Park API key
Query Parameters Required Example Description
name Yes pbx1 New name of the Tenant.
label No My PBX1 New label of the Tenant. If not specified, uses name.
requestedLicenses No 5 Number of user licences to assign to tenant.

The response body will contain the started tenant details, as well as the server it was started on. The interesting values for the configurator are:

Retrieve Tenant Token

Next, we use the Park Manager API to retrieve a session on the Tenant

POST /api/v2/tenants/[parkTenantId]/login
Header Required Example Description
X-Auth-Key Yes K2Kj5AK4jh3BI2loxXQ28saZj4ru6SGF Park API key
Parameters Required Example Description
tenantId Yes 1 ID of the park tenant. See tenant.id in start-new-tenant response body.

See the Xelion API login call for details. The response body will contain the Xelion login details of the specfied tenant, with which you can start making API calls to Xelion. The interesting values are:

Park provisioning summary

Now we have all the information we need to provision the tenant using the Configurator.

Header Required Example Description
X-Auth-Key Yes A57G2Jaubj2Wdsygf401fju28OP4j2ds Configurator API key.
Xelion-Server-Url Yes https://my.server.xelion.com URL to Xelion server. See server.scheme://server.fqdn in start-new-tenant response.
Xelion-Tenant-Name Yes pbx1 Name of the Xelion Tenant. See tenant.subDatabaseName in start-new-tenant response.
Xelion-Tenant-Token Yes 5944594058c3bb4b04d5c9db3072b30d56e513c13b9be4c9b2e0ae5734c6f99ac8 Authorization/Session token of the Xelion Tenant.
See authentication field in tenant login response.

You can now use this information for the Provisioning.